到紐西蘭自駕旅行其實很容易上手,租好車、有網路就可以出發了,除了搭飛機、租車、住宿前面已經個寫了篇詳細說明,其他要注意的、還有我藉由這趟紐西蘭之旅獲得的小小經驗都在這篇分享給大家唷~
【氣候】
紐西蘭位在南半球,季節跟北半球相反,而且接近南極,紫外線很強,出門一定要記得擦防曬!
紐西蘭的四季大概為:春:9-11月、夏:12-2月、秋:3-5月、冬:6-8月

這次在紐西蘭的季節是初秋,剛我當初在冰島的季節差不多,所以我這次就把冰島裝束直接帶到紐西蘭,主要也是洋蔥式穿法,但溫度比冰島高,一般體感大約20度上下,所以沒帶羊毛襪,關於我的冰島穿搭可以參考【你或許還會想知道的冰島規劃二三事】

1.外套:這次有兩件外套,一件厚毛呢外套,一件牛仔外套
2.上身:一件超薄發熱衣加隨便一件外搭,或短袖加牛仔外套
3.下著:一般寬褲或長裙
4.鞋襪:健走防水短靴,另外有帶夾腳拖鞋,住宿點均不提供拖鞋
5.配件: 墨鏡、 手套跟圍巾常駐我包包XD,早晚冷圍巾很好用哩~
【步道】
紐西蘭湖泊多,步道也很多,大部分的步道都不是太難,但可能要花上半天到一天的時間,加上氣候有時變化較大,建議大家穿好走防水的鞋子,加上防風防水外套(最好有帽子)。

【餐飲】
多人一起自駕旅行的好處之一就是吃啦!上餐館可以分食、自煮也可以分工合作,真的很棒哩!
這次的餐廳很多都是網路上就查得到的必吃美食,像皇后鎮的Fergburger大漢堡、Patagonia Chocolates冰淇淋店,很多餐廳我們都是到了當地才用TripAdvisor貓途鷹或Googlemapes去查,但尼丁的The Reef Seafood Restaurant & Bar(珊瑚礁海鮮餐廳)、瓦納卡的Kika都很好吃呢!
自煮的話,超市採購就很重要了,我們去了幾間不一樣的超市,大多以便利性為主,不會著重在比價這件事上,但還是有些省錢小撇部分享給大家,希望大家在超市滿載而歸呀^______________^
1.超市購物要記得自備購物袋,我們去的所有超市都沒有免費提供任何提袋唷!
2.出發前請就至少住宿點附近確認有無超市,像庫克山上無超市,我們是在蒂卡波的超市就先買好那兩天需要的食材,帶到庫克山的住宿去
3.超市優惠券:有些超市針對會員有優惠價,可現場直接申請立刻使用(FreshChoice超市、4 square超市沒有發現優惠券)
(1) PAK’nSAVE超市:一進超市旁邊有會員卡可以自助申請,要輸入的資料比較多(地址電話我們是留住宿點的)


(2) New World Centre City超市:服務櫃台有會員卡可以免費拿,結帳時收據上還有配合的Z加油站優惠券

【網路】
在紐西蘭的網路,一般會在當地買vodafone或spark的sim卡,我一到奧克蘭機場也買了一張spark 1GB的sim卡,不夠用可以線上加值,雖然是隨插即用,但我的手機在中午插卡,到了晚上才自己默默地連上線(未更改任何設定),出國前我有申請中華電信輕量型的7天2GB漫遊(台幣368元)備用,結果在那spark連不上的時間,是我的中華電信拯救了我的網路XD
而且紐西蘭除了市區,很多地方是收不太到電信訊號的,所以就我肉身測試的經驗,建議:
申請電信門號的漫遊即可(要記得下載該電信的APP),用量超過80%,APP會有通知,可以直接用APP加值。我14天的旅程,用量不到5GB哩~(我不是重度網路使用者,到住宿點就連WIFI,不須使用網路就直接開飛航模式)

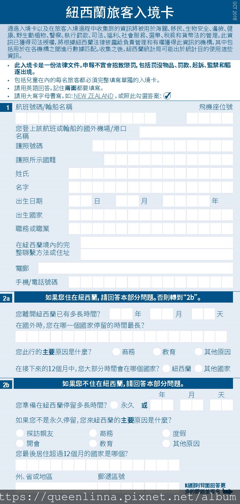
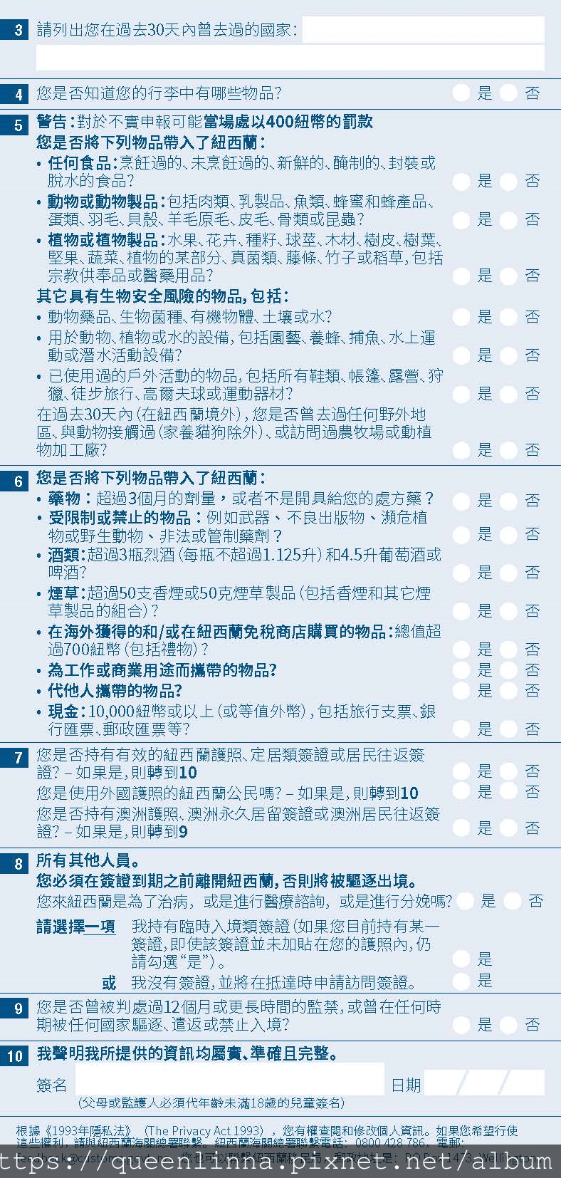
【出入境表格】
出發前網路上有人說出境也要填表格,但這次實際經驗只有入境需要填入境表格,一般入境表格是英文版,下列中文版提供參考唷~


【參考網站】
1.紐西蘭交通局
https://www.nzta.govt.nz/traffic-and-travel-information/
2.南島交通(不時會公告封閉路段)
https://m.facebook.com/nztasouthisland/
3.即時路況(可詳細看到各路段是否正常通車,Googlemaps其實也會有顯示)
http://www.journeys.nzta.govt.nz/traffic/
4.紐西蘭駕車須知(中文版)
https://www.nzta.govt.nz/…/driving-in-nz-traditional-chines…
5.旅遊tours預約
https://www.bookme.co.nz/things-to-do/queenstown/home
【南極光與銀河星空】
紐西蘭不在極光帶上,但天氣好時,往南極的方向是可以看到南極光的,我在蒂阿腦湖畔就成功拍到了南極光,在網路上甚至有人在庫克山都拍得到唷!所以天氣好的話,尤其是有滿天星斗的日子,往南拍拍看吧!會有驚喜的!

而銀河般的星空在紐西蘭幾乎到處都看的到,比較特別的是蒂卡波Tekapo為了保護頭頂上的璀璨星空,當地居民從1981年開始自發地減少燈光照明,並嚴格控制燈光使用,2005年,小鎮居民向聯合國教科文組織世界遺產委員會提出將小鎮星空劃為「星空自然保護區」的申請,最終通過認證成為國際黑暗天空保護區(International Dark Sky Reserve)( ※資料來源:維基百科https://zh.wikipedia.org/wiki/%E6%9E%81%E5%85%89)

【有機會還想去】
1.高空跳傘:紐西蘭滿多地方有跳傘運動的,這次本來想在皇后鎮跳,但因雲層太厚而無法成行,下次有機會希望再挑戰看看,大家比較推薦的跳傘公司是N ZONE,其他像瓦納卡也有跳傘體驗唷!
2.冰川健行:在冰島體驗過冰川健行,很喜歡在冰川上的美景,本來想在紐西蘭也試試,尤其紐西蘭冰川後退得太快,必須搭直升機上冰川再開始健行,感覺是很棒的體驗,可是冰川小鎮要特地繞過去,我們時間上無法配合,不過還好當初沒排,因為在我們出發前一周下大雨封路,訂了也去不了,希望下次有機會去看看唷!
3.凱富拉:以前盛產龍蝦,現在是賞鯨熱點(好想看鯨魚呀~~~)
4.斯圖爾特島(Stewart Island):除了北島、南島,斯圖爾特島是紐西蘭的第三大島,它位在南島南方30公里處,據說是賞極光的絕佳地點,島上也有豐富的鳥類生態,還有小藍企鵝哩!

其他的詳細內容請參考↓



